Home › Unlabelled ›
Declaracion De Renta Persona Natural : Declaracion De Renta Para Personas Naturales Lo Que Debes Saber Siigo / La declaración del impuesto a la renta es obligatoria para todas las personas naturales, sucesiones indivisas y sociedades, aún cuando la totalidad de sus rentas estén constituidas por ingresos exentos, a excepción de
Declaracion De Renta Persona Natural : Declaracion De Renta Para Personas Naturales Lo Que Debes Saber Siigo / La declaración del impuesto a la renta es obligatoria para todas las personas naturales, sucesiones indivisas y sociedades, aún cuando la totalidad de sus rentas estén constituidas por ingresos exentos, a excepción de. Sucesiones indivisas y las sociedades ya sean nacionales o extranjeras. Se aproxima el inicio de las fechas para que las personas naturales presenten la declaración del impuesto sobre la renta correspondiente al año gravable 2019. Declaración de renta y complementarios personas naturales y asimiladas no obligadas a llevar contabilidad privada 210 unidad administrativa 2. Recuerde tener en cuenta estas fechas para evitar problemas legales. Antes ya hemos mencionado quiénes deben presentar la declaración de la renta, ¡comprueba si eres uno de ellos!
Toda persona natural que supere los topes por ley de: Declaración de renta personas naturales. Tramites de declaración de renta para personería jurídica y natural. También prestamos asesoría contable de persona natural o jurídica, liquidaciones de nómina y seguridad social, trámites dian y cámara de comercio. Consulte gratis y ágil cuáles personas naturales están obligadas a presentar y declaracion de renta personas naturales.
Renta Personas Naturales Declaracion Y Plazos Para El 2021 from calendariotributario.org El formulario y los anexos en los que deberá presentarse la declaración de renta de la persona natural dependerán de la cualidad de residente o no, y de la obligación de llevar contabilidad, como se muestra a continuación 1 aportes, no haràn parte de base para aplicara la retenciòn 7.2 gastos y costos que se realice durante le año gravable en relaciòn con la actividad productora de renta. La declaración de impuesto a la renta es obligatoria para todas las personas naturales nacionales o extranjeras, domiciliadas o no en el país, conforme los resultados de su actividad económica; Sucesiones indivisas y las sociedades ya sean nacionales o extranjeras. También prestamos asesoría contable de persona natural o jurídica, liquidaciones de nómina y seguridad social, trámites dian y cámara de comercio. Se aproxima el inicio de las fechas para que las personas naturales presenten la declaración del impuesto sobre la renta correspondiente al año gravable 2019. Servicio de tramitación borrador / declaración (renta web). Preparación de itbms, planilla 03, pagos a terceros, planilla css.
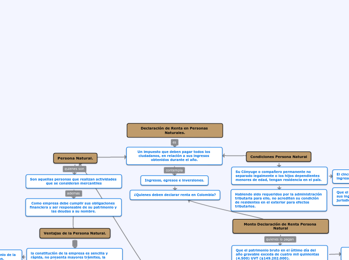
Patrimonio, ingresos brutos, consumos mediante tarjetas de crédito, compras y consumos, consignaciones.
Inscripción de persona jurídica y natural en la dgi para. Anticipo renta por el año gravable 2012 (ver el. La declaración del impuesto a la renta es obligatoria para todas las personas naturales, sucesiones indivisas y sociedades, aún cuando la totalidad de sus rentas estén constituidas por ingresos exentos, a excepción de Sucesiones indivisas y las sociedades ya sean nacionales o extranjeras. Para la declaración de renta de personas naturales en colombia, lo primero es tener en cuenta el calendario tributario de la dian 2020. Si eres persona natural podemos elaborar tu declaración de renta. Si su patrimonio bruto a 31 de diciembre de 2016. Adquieres destrezas para que sumes un producto más a tu portafolio y generes ingresos extras en temporada de declaraciones de renta persona natural. Consulte gratis y ágil cuáles personas naturales están obligadas a presentar y declaracion de renta personas naturales. El monto de los ingresos es otra condición que puede obligar a que una persona natural esté obligada a declarar renta. Los plazos máximos para la declaración irán desde el 11 de agosto hasta el 21 de octubre. Martes 11 de agosto 0 días / ya pasó. El impuesto a la renta se aplica sobre aquellas rentas que obtengan las personas naturales.
Declaración de renta personas naturales. Así debes presentar tu declaración si eres persona natural. Fechas para declarar renta en el 2018 según el numero de su nit en colombia. Elaboración y presentación de la declaración de renta del año gravable 2019. Es de gran importancia que tengas en cuenta que tu declaración de renta la debes presentar teniendo en cuenta las transacciones económicas que.
Camara De Comercio De La Guajira Declaracion De Renta Persona Natural from www.camaraguajira.org Servicio de tramitación borrador / declaración (renta web). 202020000152500020800 si esta es una declaración sustitutiva o complementaria, indique el n° y la fecha de la declaración a. Instructivo para diligenciamiento de la declaracion de renta y complementarios personas naturales y. Como todos los años, comparto con ustedes este vídeo donde no solo explicamos la parte teórica sobre que es la declaración de. Si su patrimonio bruto a 31 de diciembre de 2016. Antes ya hemos mencionado quiénes deben presentar la declaración de la renta, ¡comprueba si eres uno de ellos! También prestamos asesoría contable de persona natural o jurídica, liquidaciones de nómina y seguridad social, trámites dian y cámara de comercio. Para la declaración de renta de personas naturales en colombia, lo primero es tener en cuenta el calendario tributario de la dian 2020.
Patrimonio, ingresos brutos, consumos mediante tarjetas de crédito, compras y consumos, consignaciones.
Dentro de los ingresos se deben incluir todos los que reciba el. 7.3 los interes sobre prestamos para adquisiciòn de vivienda. También prestamos asesoría contable de persona natural o jurídica, liquidaciones de nómina y seguridad social, trámites dian y cámara de comercio. Para la declaración de renta de personas naturales en colombia, lo primero es tener en cuenta el calendario tributario de la dian 2020. ¿cómo hacer la declaración de renta para personas naturales 2021? Declaración sugerida de renta y complementario personas naturales residentes, año gravable 2019. Seguro te estás preguntando cuáles son las fechas para la declaración de renta 2021 para personas naturales en colombia. Instructivo para diligenciamiento de la declaracion de renta y complementarios personas naturales y. Elaboración y presentación de la declaración de renta del año gravable 2019. Plantilla declaracion de renta persona natural no obligada a llevar contabilidad.xls. La declaración del impuesto a la renta es obligatoria para todas las personas naturales, sucesiones indivisas y sociedades, aún cuando la totalidad de sus rentas estén constituidas por ingresos exentos, a excepción de Preparación de itbms, planilla 03, pagos a terceros, planilla css. Devoluciones y compensaciones de impuestos.
Tramites de declaración de renta para personería jurídica y natural. 7.3 los interes sobre prestamos para adquisiciòn de vivienda. Consulte gratis y ágil cuáles personas naturales están obligadas a presentar y declaracion de renta personas naturales. El impuesto a la renta se aplica sobre aquellas rentas que obtengan las personas naturales. Aún cuando la totalidad de sus rentas estén constituidas por ingresos exentos, a excepción de
Curso Virtual Elaboracion Declaracion Renta Personas Naturales 2019 Andesco Asociacion Nacional De Empresas De Servicios Publicos Y Comunicaciones from www.andesco.org.co Aún cuando la totalidad de sus rentas estén constituidas por ingresos exentos, a excepción de Sucesiones indivisas y las sociedades ya sean nacionales o extranjeras. Las personas naturales cuyos ingresos brutos durante el ejercicio fiscal no excedieren de la fracción básica no gravada. Tramite de ventas de fincas, formulario de ganancias de capital, formulario de transferencia de inmuebles. Anticipo renta por el año gravable 2012 (ver el. Entre el 11 de agosto y el 21 de octubre de 2020 vencen los plazos para que las personas naturales presenten su impuesto de renta del año gravable 2019. ¿cómo hacer la declaración de renta para personas naturales 2021? Fechas para declarar renta en el 2018 según el numero de su nit en colombia.
Una persona natural que pertenece a la cédula general, por rentas de trabajo, con ingresos por concepto de salarios, comisiones, prestaciones sociales, viáticos, gastos de representación.
Si su patrimonio bruto a 31 de diciembre de 2016. Las personas naturales cuyos ingresos brutos durante el ejercicio fiscal no excedieren de la fracción básica no gravada. Aún cuando la totalidad de sus rentas estén constituidas por ingresos exentos, a excepción de El impuesto a la renta se aplica sobre aquellas rentas que obtengan las personas naturales. 202020000152500020800 si esta es una declaración sustitutiva o complementaria, indique el n° y la fecha de la declaración a. El formulario y los anexos en los que deberá presentarse la declaración de renta de la persona natural dependerán de la cualidad de residente o no, y de la obligación de llevar contabilidad, como se muestra a continuación Tramites de declaración de renta para personería jurídica y natural. Antes ya hemos mencionado quiénes deben presentar la declaración de la renta, ¡comprueba si eres uno de ellos! Todas las personas naturales que deben presentar declaración de renta en el año 2020, por los movimientos financieros realizados entre enero 01 de 2019 y diciembre 31 de 2019, son las personas que sobrepasaron en este periodo los siguientes rubros Si eres personal residente y superar cualquiera de los topes de ingresos, patrimonio, consignaciones. Entre el 11 de agosto y el 21 de octubre de 2020 vencen los plazos para que las personas naturales presenten su impuesto de renta del año gravable 2019. Seguro te estás preguntando cuáles son las fechas para la declaración de renta 2021 para personas naturales en colombia. Preparación de itbms, planilla 03, pagos a terceros, planilla css.